Contexte et objectifs
En 2022 et 2023, la Fédération de Saône et Loire pour la Pêche et la Protection des Milieux Aquatiques (FDPPMA 71) a lancé une vaste étude de la population de brochet sur un secteur d’environ 23 km de la rivière Arroux. L’étude comprenait :
- un inventaire démographique de la population couplée à une analyse scalimétrique pour évaluer l’âge des individus capturés ;
- un inventaire exhaustif des zones humides et la caractérisation de leur potentiel vis-à-vis de la reproduction basée sur la qualité du substrat végétal, l’accessibilité et les contraintes hydrauliques ;
- et enfin l’évaluation d’une reproduction effective sur ces mêmes zones humides par recherche de juvéniles de l’année.
En complément, la FDPPMA 71 a souhaité ajouter un volet génétique afin d’intégrer des nouvelles connaissances sur la viabilité de la population, le nombre de reproducteur efficace, la mobilité des individus et les flux de gènes qui renseignent sur les mouvements et l’échelle de fonctionnement de la population.
Méthodologie
Des échantillonnages de morceaux de nageoire sur des individus ont été réalisés :
- dans l’Arroux au niveau de 3 tronçons long chacun d’environ 2km pour caractériser la population en place dans la rivière ;
- sur des juvéniles de l’année au niveau des deux frayères fonctionnelles sur le secteur d’étude : la zone humide de Pré l’Abre et le bras mort de Chambon.
Au total ce sont 414 individus, 111 adultes et 303 juvéniles, qui ont été analysés au niveau de 9234 marqueurs génétiques SNPs (Single Nucleotide Polymorphism) obtenus après séquençage de différentes portions du génome par la méthode ddRADseq (double digest Restriction-site Associated DNA sequences).
Le traitement statistique des données a permis
- de décrire la diversité génétique des échantillons ;
- d’estimer à l’aide de deux méthodes différentes le nombre de géniteurs efficaces (Nb) de chaque frayère et la taille efficace de la population (Ne) sur chaque tronçon ;
- de caractériser la différentiation génétique et la structure génétique au sein du secteur d’étude par quatre approches complémentaires.
Principaux résultats
De manière très synthétique, les résultats obtenus indiquent que :
- la population de brochet sur le secteur étudié présente un risque important de dérive génétique à court et long terme avec pour conséquence de restreindre le potentiel évolutif de la population et de limiter sa viabilité dans le temps ;
- La frayère Pré l’Abre qui est une zone humide temporaire présente un succès reproducteur nettement moindre que la frayère Chambon qui se situe sur un bras mort connecté en permanence à la rivière ;
- Des flux de gènes relativement importants existent entre les différentes zones géographiques échantillonnés mettant en évidence des migrations récentes au sein de la zone d’étude de 23km de linéaire ;
- Des flux de gènes proviennent également depuis l’extérieur à la zone étudiée suggérant des mouvements de poissons au-delà des 23km du linéaire étudié.
Quelques résultats plus précis :
La frayère PréAbre montre pour les deux années étudiées, un nombre de géniteurs efficaces très faible (Nb = 5 pour 2022 et Nb =7 à 8 en 2023) et plus faible que celui obtenu sur la frayère Chambon en 2022 et 2023 (Nb autour de 21, 22). Les Nb obtenus pour le total des deux années sont faibles, entre 15 et 20 pour 2022 et 13 et 14 pour 2023 indiquant un risque de dérive génétique élevé à court terme. (cf figure 2).
En plus d’un nombre de géniteurs faibles, la reconstruction des pedigrees suggère des succès reproducteurs très variables entre les parents pour la frayère PréAbre avec une contribution génétique à la descendance qui varie fortement d’un géniteurs à l’autre. Par exemple sur PréAbre en 2022 les résultats obtenus sur les 50 juvéniles échantillonnés suggèrent qu’ils proviennent de 6 femelles et de 8 males et que 82% des 0+ échantillonnés proviennent d’une seule femelle. (cf figure 3).
Concernant la taille efficace de la population dans la rivière, elle apparait faible (Ne=12) sur tronçon Arroux 1 et nettement inférieure à celle obtenue sur le tronçon Arroux 2 (entre 42 et 51). Pour le total des 3 tronçons, représentant l’ensemble du linéaire étudié, la taille efficace reste globalement faible variant entre 29 et 33 ce qui traduit un risque de dérive génétique à moyen terme. (cf figure 4).
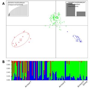
La recherche de structuration génétique au sein de la population a permis de détecter trois clusters différents mais qui ne correspondent pas avec l’origine géographique des échantillons. Les individus issus de Arroux 1 se répartissent dans les trois clusters et un cluster regroupe ensemble des individus provenant des 3 tronçons. (cf figures 5 et 6).

Figure 6. Résultat de la structuration en 3 clusters génétiques obtenues par DAPC et Structure au sein des échantillons de la population en place. Chaque cluster est représenté par une couleur (vert, rouge, bleu). A= DAPC distinguant les individus en fonction de leur appartenance aux clusters, B= répartition des clusters au sein des échantillons obtenue par Structure présentant la probabilité qu’à chaque individu d’appartenir aux clusters identifiés
Informations utiles pour la gestion
Les analyses génétiques ont permis d’identifier des points d’écologie fonctionnelle importants pour la gestion de la population de brochets de l’Arroux :
- La population sur la totalité du site d’étude présente une taille efficace qui peut être considérée comme faible ce qui signifie que la diversité génétique qui est transmise entre les parents et les descendants est trop faible pour éviter une dérive génétique ce qui rend la population vulnérable. Des actions de restauration de frayères efficaces et fonctionnelles peuvent permettre d’augmenter la taille efficace de la population et donc de réduire ce risque.
- Les résultats montrent l’existence d’une forte mobilité des individus sur les 23km de rivière étudiée et même des migrations d’individus plus éloignées que les limites de la zone d’étude. Ainsi, il ne semble pas nécessaire de restaurer beaucoup de frayères sur la totalité du linéaire pour capter les géniteurs habitant à proximité dans la rivière. La présence d’un réseau de quelques frayères judicieusement placées, même éloignées de 10km les unes des autres, peut être suffisant pour permettre aux géniteurs mobiles de se regrouper.
- La frayère située dans un bras mort connecté en permanence avec la rivière a montré une efficacité de reproduction (nombre de géniteurs efficace) bien plus élevée que la frayère localisée dans une zone humide temporaire dont la mise en eau dépend fortement des conditions hydrologiques et climatiques. Ainsi, il est proposé de restaurer en priorité des frayères de type bras mort en connexion permanente avec la rivière.
Réalisation technique et partenaires financiers
L’ensemble des échantillonnages a été réalisé par l’équipe technique de la Fédération de Saône et Loire pour la Pêche et la Protection des Milieux Aquatiques (FDPPMA 71). Le financement de l’étude a été apporté pat la FDPPMA 71 avec un soutien financier de la Fédération Nationale de la Pêche en France.






